Link zur Hauptseite des Forums

LotharGehlhaar - Teichbauforum

DAS informative Forum der Koi-Szene
Link zur Enzyklopaedie
Aktuelle Zeit: So 25.Jan 2026 14:09

Alle Zeiten sind UTC + 1 Stunde




Ein neues Thema erstellen Auf das Thema antworten  [ 154 Beiträge ]  Gehe zu Seite Vorherige  1 ... 7, 8, 9, 10, 11, 12, 13 ... 16  Nächste
Autor Nachricht
 Betreff des Beitrags: Re: Raspberry PI Anschlussplatine
BeitragVerfasst: Mo 30.Jan 2017 16:01 
Offline
Anonymer User
Benutzeravatar

Registriert: Do 03.Jan 2013 13:07
Cash on hand:
3.339,23 Taler

Beiträge: 646
Hallo Paul, :hallo:

Fischkopf hat geschrieben:
Hallo Dennis,
hast Du dort schon mal eine Platine bestellt?
Nein ich wollte für mich noch eine andere Platine machen, wo anstatt der 4 poligen Anschlussklemmen einen USB TYPA Buchse verwendet werden soll.
Will quasi gleich beide Versionen in Auftrag geben. :)

Fischkopf hat geschrieben:
Wie setzt sich der preis zusammen, Größe, Aufwand, Anzahl bzw. mm² Leiterbahn?
Der Preis hängt von der Größe der Platine ab und der Anzahl der Bohrlöcher ab. Deshalb habe ich noch ein kleine Version gemacht. Dort passt auf eine 160mm*100mm PCB genau zwei Versionen.

Fischkopf hat geschrieben:
Noch ein Tipp.

Mir ist aufgefallen beim Gesamtdesign das etwas grundsätzliches Fehlt.

Ob es nun Hier wirklich eine Rolle spielt, für Otto-normal weis ich nicht.

Stichpunkt Massefläche!
Da wir keine HF Anforderungen in unserem PI haben, kann das mit der Massefläche vernachlässigt werden. Kann ich aber noch ohne Probleme per polynom nachpflegen.

Fischkopf hat geschrieben:
Ansonsten :thumbsup:
Danke :)

Fischkopf hat geschrieben:
Dennis kennst Du ein Programm, in dem auch die Elektrischen Funktionen simuliert werden können.
Ich hatte früher so etwas, bin da aber Leider nicht mehr up to date und weiß den Namen nicht mehr.
Puhh, da kenn ich mich leider auch nicht aus :(

Fischkopf hat geschrieben:
Ps. Der Kaffee ist inzwischen kalt geworden. :hallo:
Ach Mist, dann muss ich ihn in der Mikrowelle aufwärmen :D

_________________
____________________
Viele Grüße
Dennis
____________________


Nach oben
 Profil userposition on geomap  
 
 Betreff des Beitrags: Re: Raspberry PI Anschlussplatine
BeitragVerfasst: Mo 30.Jan 2017 16:04 
Offline
Anonymer User
Benutzeravatar

Registriert: Do 03.Jan 2013 13:07
Cash on hand:
3.339,23 Taler

Beiträge: 646
schnuffi hat geschrieben:
Da wir keine HF Anforderungen in unserem PI haben, kann das mit der Massefläche vernachlässigt werden. Kann ich aber noch ohne Probleme per polynom nachpflegen.


Hab natürlich das 433MHz Modul ganz vergessen O_O. Aber ob 433MHz den I²C Bus stört, KP
Das könnte natürlich dort rein Strahlen.

_________________
____________________
Viele Grüße
Dennis
____________________


Nach oben
 Profil userposition on geomap  
 
 Betreff des Beitrags: Re: Raspberry PI Anschlussplatine
BeitragVerfasst: Mo 30.Jan 2017 18:04 

Cash on hand: Locked
schnuffi hat geschrieben:
schnuffi hat geschrieben:
Da wir keine HF Anforderungen in unserem PI haben, kann das mit der Massefläche vernachlässigt werden. Kann ich aber noch ohne Probleme per polynom nachpflegen.


Hab natürlich das 433MHz Modul ganz vergessen O_O. Aber ob 433MHz den I²C Bus stört, KP
Das könnte natürlich dort rein Strahlen.


Hallo Dennis,

ich gehe mal davon aus, das Du den 433MHz Sender NICHT auf Deine Platine lötest. :hallo:

Der 433MHz Sender erzeugt ja erst die HF.

schnuffi hat geschrieben:
Da wir keine HF Anforderungen in unserem PI haben, kann das mit der Massefläche vernachlässigt werden. Kann ich aber noch ohne Probleme per polynom nachpflegen.


Weist Du ob der Raspberry Pi bzw. Deine Platine nicht einer HF. oder Störende Frequenzen EMV ausgesetzt wird.

Ja gut Frequenzumrichter und Stromrichter nutzt Du auch nicht.

Hier sind jetzt keine Analog Digitalwandler mit Verstärkereingang für z.b. mV. verbaut pH. Schaltungen.

schnuffi hat geschrieben:
Ach Mist, dann muss ich ihn in der Mikrowelle aufwärmen :D


iiiiii Ba :puke:


Nach oben
  
 
 Betreff des Beitrags: Re: Raspberry PI Anschlussplatine
BeitragVerfasst: Di 31.Jan 2017 10:28 
Offline
Anonymer User
Benutzeravatar

Registriert: Do 03.Jan 2013 13:07
Cash on hand:
3.339,23 Taler

Beiträge: 646
Hallo Paul,

Fischkopf hat geschrieben:
Hallo Dennis,

ich gehe mal davon aus, das Du den 433MHz Sender NICHT auf Deine Platine lötest
doch hatte ich vor, zumindest, das es möglich ist, das Model per Steckpins auf die Platine aufzustecken. Also nicht direkt löten.
Aber man kann dann natürlich auch das Modul per Leitung verlängern und an anderer Stelle anbringen.

Fischkopf hat geschrieben:
Weist Du ob der Raspberry Pi bzw. Deine Platine nicht einer HF. oder Störende Frequenzen EMV ausgesetzt wird.
Bei mir wüsste ich nicht. Aber ich möchte ja ein Platine machen, die auch anderen nutzen können. Somit werde ich das noch ergänzen :).

Fischkopf hat geschrieben:
Hier sind jetzt keine Analog Digitalwandler mit Verstärkereingang für z.b. mV. verbaut pH. Schaltungen.
Hier würde es potenziell noch andere Probleme geben. Analoge Signale solllten bei Leiterbahnen nicht parallel zu Diagitale Leitungen geführt werden. Hier kann aber auch eine Masseplatte zu Störungen führen, weil sie dann z.T. auch als Antenne fungieren, oder durch Ausgleichsströme rein stören.

Fischkopf hat geschrieben:
iiiiii Ba
Ach mal geht das ;)


Wenn der Prototyp funktioniert, werde ich mal eine hier gegen Taler versteigern ;)

_________________
____________________
Viele Grüße
Dennis
____________________


Nach oben
 Profil userposition on geomap  
 
 Betreff des Beitrags: Re: Raspberry PI Anschlussplatine
BeitragVerfasst: Mi 01.Feb 2017 0:17 
Offline
Anonymer User
Benutzeravatar

Registriert: Do 03.Jan 2013 13:07
Cash on hand:
3.339,23 Taler

Beiträge: 646
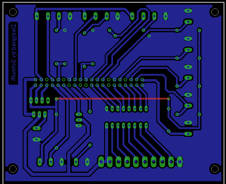
So diese version werde ich so mal bestellen, passen zwei Stück auf eine 160mm mal 100mm Platine
Dateianhang:
Layout_5_4.png
Layout_5_4.png [ 55.14 KiB | 3624-mal betrachtet ]

_________________
____________________
Viele Grüße
Dennis
____________________


Nach oben
 Profil userposition on geomap  
 
 Betreff des Beitrags: Re: Raspberry PI Anschlussplatine
BeitragVerfasst: Mi 01.Feb 2017 18:41 
Offline
Anonymer User
Benutzeravatar

Registriert: Do 03.Jan 2013 13:07
Cash on hand:
3.339,23 Taler

Beiträge: 646
Für die Platine hab ich mir ein Angebot geholt

Dateianhang:
Layout_5_5.png
Layout_5_5.png [ 96.94 KiB | 3604-mal betrachtet ]

_________________
____________________
Viele Grüße
Dennis
____________________


Nach oben
 Profil userposition on geomap  
 
 Betreff des Beitrags: Re: Raspberry PI Anschlussplatine
BeitragVerfasst: Mi 01.Feb 2017 18:43 

Cash on hand: Locked
schnuffi hat geschrieben:
So diese version werde ich so mal bestellen, passen zwei Stück auf eine 160mm mal 100mm Platine
Dateianhang:
Layout_5_4.png


:thumbsup: ja Dennis wie aus einem Guß !


schnuffi hat geschrieben:
Für die Platine hab ich mir ein Angebot geholt


Und ???


Nach oben
  
 
 Betreff des Beitrags: Werbung, um Taler einzunehmen
Verfasst: So 25.Jan 2026 14:09 
Online
Expertin
Benutzeravatar

Registriert: Mo 05.Dez 2005 19:01
Cash on hand:
immer zu wenige Taler

Beiträge: nur ein paar
Wohnort: Koi-Schnack
Anzeige:

_________________
Wenn du einen Monat lang ein werbefreies Forum willst, klicke hier und überweise mir 100 Taler!
Wenn du mich im Koi-Schnack etwas fragen möchtest, klicke hier!


Nach oben
 Profil Private Nachricht senden  
 
 Betreff des Beitrags: Re: Raspberry PI Anschlussplatine
BeitragVerfasst: Mi 01.Feb 2017 18:54 

Cash on hand: Locked
Hallo Dennis,

schnuffi hat geschrieben:
Hier würde es potenziell noch andere Probleme geben. Analoge Signale solllten bei Leiterbahnen nicht parallel zu Diagitale Leitungen geführt werden.


Ja so sollte es sein.

schnuffi hat geschrieben:
Hier kann aber auch eine Masseplatte zu Störungen führen, weil sie dann z.T. auch als Antenne fungieren, oder durch Ausgleichsströme rein stören.


Noch schlimmer ist eine große Kuppfermasse ohne Potential.

Nun mit den Abschirmungen in Kabel und Ltg. bin ich ein bisschen auf Kriegsfuß.

Der eine Hersteller sagt einseitig an Masse bzw. Erde, der andere beidseitig.

Bis dato habe ich aber noch kein Lan kabel/Ltg. gesehen was nur einseitig auf dem Masse-Stecker lag. :roll:

Am besten alles über LWL. :mrgreen:


Nach oben
  
 
 Betreff des Beitrags: Re: Raspberry PI Anschlussplatine
BeitragVerfasst: Mi 01.Feb 2017 19:13 
Offline
Anonymer User
Benutzeravatar

Registriert: Do 03.Jan 2013 13:07
Cash on hand:
3.339,23 Taler

Beiträge: 646
Fischkopf hat geschrieben:
schnuffi hat geschrieben:
So diese version werde ich so mal bestellen, passen zwei Stück auf eine 160mm mal 100mm Platine
Dateianhang:
Layout_5_4.png


:thumbsup: ja Dennis wie aus einem Guß !


schnuffi hat geschrieben:
Für die Platine hab ich mir ein Angebot geholt


Und ???

Bisher noch keine Antwort erhalten

Gesendet von meinem ONE A2003 mit Tapatalk

_________________
____________________
Viele Grüße
Dennis
____________________


Nach oben
 Profil userposition on geomap  
 
 Betreff des Beitrags: Re: Raspberry PI Anschlussplatine
BeitragVerfasst: Mi 01.Feb 2017 19:57 
Offline
Anonymer User
Benutzeravatar

Registriert: Do 03.Jan 2013 13:07
Cash on hand:
3.339,23 Taler

Beiträge: 646
Fischkopf hat geschrieben:
Hallo Dennis,

schnuffi hat geschrieben:
Hier würde es potenziell noch andere Probleme geben. Analoge Signale solllten bei Leiterbahnen nicht parallel zu Diagitale Leitungen geführt werden.


Ja so sollte es sein.

schnuffi hat geschrieben:
Hier kann aber auch eine Masseplatte zu Störungen führen, weil sie dann z.T. auch als Antenne fungieren, oder durch Ausgleichsströme rein stören.


Noch schlimmer ist eine große Kuppfermasse ohne Potential.

Nun mit den Abschirmungen in Kabel und Ltg. bin ich ein bisschen auf Kriegsfuß.

Der eine Hersteller sagt einseitig an Masse bzw. Erde, der andere beidseitig.

Bis dato habe ich aber noch kein Lan kabel/Ltg. gesehen was nur einseitig auf dem Masse-Stecker lag. :roll:

Am besten alles über LWL. :mrgreen:

Ich denke mal das die Schirmung schon einseitig offen ist. Und wenn es nur im Endgerät ist :twisted:

Ohne masseverbindung, das ist wirklich das schlimmste. Ich lege geschirmte Leitungen Kabel immer nur einseitig auf. Sonst kann man das Gegenteil erreichen,durch Ausgleichsströme.

Gesendet von meinem ONE A2003 mit Tapatalk

_________________
____________________
Viele Grüße
Dennis
____________________


Nach oben
 Profil userposition on geomap  
 
Beiträge der letzten Zeit anzeigen:  Sortiere nach  
Ein neues Thema erstellen Auf das Thema antworten  [ 154 Beiträge ]  Gehe zu Seite Vorherige  1 ... 7, 8, 9, 10, 11, 12, 13 ... 16  Nächste

Alle Zeiten sind UTC + 1 Stunde


Wer ist online?

Mitglieder in diesem Forum: 0 Mitglieder und 4 Gäste


Du darfst keine neuen Themen in diesem Forum erstellen.
Du darfst keine Antworten zu Themen in diesem Forum erstellen.
Du darfst deine Beiträge in diesem Forum nicht ändern.
Du darfst deine Beiträge in diesem Forum nicht löschen.
Du darfst keine Dateianhänge in diesem Forum erstellen.

Suche nach:
Gehe zu:  
Powered by phpBB® Forum Software © phpBB Group
Deutsche Übersetzung durch phpBB.de