Link zur Hauptseite des Forums

LotharGehlhaar - Teichbauforum

DAS informative Forum der Koi-Szene
Link zur Enzyklopaedie
Aktuelle Zeit: So 25.Jan 2026 11:05

Alle Zeiten sind UTC + 1 Stunde




Ein neues Thema erstellen Auf das Thema antworten  [ 154 Beiträge ]  Gehe zu Seite Vorherige  1 ... 4, 5, 6, 7, 8, 9, 10 ... 16  Nächste
Autor Nachricht
BeitragVerfasst: Mo 23.Jan 2017 12:53 
Offline
Anonymer User
Benutzeravatar

Registriert: Do 03.Jan 2013 13:07
Cash on hand:
3.339,23 Taler

Beiträge: 646
Hey Paul,

Fischkopf hat geschrieben:
Rein Elektrisch gesehen klappt es mit den 5V. vom Raspberry Pi, Freilaufdioden sind auch vorhanden.

Das dachte ich mir schon. Könnte natürlich auf der Platine einen Jumper vorsehen um von PI Versorgung auf Externe Versorgung umzuschalten, je nachdem wie er Sie verwenden möchte.

Fischkopf hat geschrieben:
Je nach zeitlicher Schaltfolge entstehen leichte Spannungsschwankungen am Raspberry Pi.
wie z.B. hier, das macht aber Praktisch ja keiner!!!!!! (CE-RICHTLINIEN.eu :?: )

Ich denke für die meisten würden 7 Relais reichen. Hat sich ja keiner gemeldet.

Fischkopf hat geschrieben:
Ein Fehler sicherlich nicht direkt!

Ich habe mich aber im Nachhinein immer geärgert, wenn ich meine Platinenebenen erweitern musste, da es von vornherein immer einfacher gewesen war.

Ich könnte ja den MCP23017 noch einplanen? mal sehen wie ich das realisieren könnte.

Fischkopf hat geschrieben:
Du kannst natürlich auch die Arduino Relaiskarte direkt über den Arduino Mega2560 ansteuern, dafür ist die Relaiskarte ja ausgelegt.
Das ist dann der geringste Aufwand!!!!!!!!!!!!!

Ich wollte es ja auch so realisieren, dass es alle nutzen können. Sprich, dass nicht jeder sich einen Arduino zulegen muss der eine Relaiskarte betrieben möchte. Ich denke mit Jumper und Treiber ULN2003AN ist eine ganz gute Lösung.

Fischkopf hat geschrieben:
Welche Verbindung (USB; Lan; WLan; serielle Schnittstelle; usw. ) gedenkst Du zwischen dem Arduino Mega2560 und dem Raspberry Pi zu nutzen?

Ich wollte den erst einmal über USB betreiben. Funktioniert das ohne aktiven USB HUB direkt am PI?

_________________
____________________
Viele Grüße
Dennis
____________________


Nach oben
 Profil userposition on geomap  
 
BeitragVerfasst: Mo 23.Jan 2017 14:10 
Offline
Anonymer User
Benutzeravatar

Registriert: Do 03.Jan 2013 13:07
Cash on hand:
3.339,23 Taler

Beiträge: 646
Hallo Zusammen,

ich benutze diese Relaisplatine.
http://www.pollin.de/shop/dt/NjI3OTgxOTk-/Bauelemente_Bauteile/Bausaetze_Module/Module/Relaiskarte_DAYPOWER_RB_8_5V_8_Kanal.html
Ich habe gerade mal geschaut, ob ich ein Datasheet zu meiner Relaiskarte finde.
https://www.pollin.de/shop/downloads/D810273B.PDF
Dateianhang:
Schaltbild_Relaisplatine.jpg
Schaltbild_Relaisplatine.jpg [ 85.87 KiB | 3923-mal betrachtet ]


Siehe da, ich könnte die auch ohne Treiberbaustein ULN2003A betreiben *OOPS* :roll: :hammer2:
Also an COM einfach die 3,3V anschließen und fertig. Werde es aber trotzdem mit ULN2003AN machen, damit es alle nutzen können die diese Platine benutzen.
http://www.ebay.de/itm/322312217259?clk_rvr_id=1157585457312&rmvSB=true

_________________
____________________
Viele Grüße
Dennis
____________________


Nach oben
 Profil userposition on geomap  
 
BeitragVerfasst: Mo 23.Jan 2017 19:02 

Cash on hand: Locked
Heya Dennis,

ja Steuerspannung (COM): 3...5 V- ist doch super :hallo:

Nur mal so zur Info für alle User:
Ein Gesamtstrom aller GPIOs sollte 50 mA nicht übersteigen.
Einen Bereich von 2 bis 16 mA. sollte eingehalten werden, in dem die Ausgang Endstufen eines GPIO sicher arbeiten.
Ein Optimum liegt zwischen 3 und 8 mA und nicht weniger als 2 mA.

In der Pollin Relaiskarte DAYPOWER sind 0,25...2,5 mA pro Kanal angegeben :roll: müsste auch passen.
Bei 3V. => 2,5mA. bei 5V. => 0,25mA.

Da hat mich aber in der pdf immer wieder das gestört:
Schaltleistung pro Kanal: 10 A / 30 V-
Ein Relaisaugang darf nicht mit mehr als 10 A / 30 V- belastet werden!
Von 250V war keine Rede

Auf den Bildern sind aber dieselben Relais von Songle verbaut wie auf den Chinaknallern der Ardunio-R.Karten mit 10A 250V. AC
und auch auf dem Bild der .pdf zusehen.
Also alles i.o.

Das Layout der Polinkarte ist zwar etwas anders, aber die Bestückung scheint identisch.
Nun würde mich interessieren ob der Schaltplan (1 Kanal) (mit ©Copyright 2014 by Pollin) den du hier eingestellt hast identisch
mit den Chinaknallern (wegen dem günstigen Preis) der Ardunio-R.Karten ist.

Ich hatte mir mal 5 St. mit 2 Relais und 5 St. mit 1 Relais bestellt, und betreibe sie wie von mir beschrieben.

Dennis ist es dir möglich die Eagle Datei als .sch hier einzustellen?


Zuletzt geändert von Fischkopf am Mo 23.Jan 2017 23:11, insgesamt 1-mal geändert.

Nach oben
  
 
BeitragVerfasst: Mo 23.Jan 2017 20:26 
Offline
Anonymer User
Benutzeravatar

Registriert: Do 03.Jan 2013 13:07
Cash on hand:
3.339,23 Taler

Beiträge: 646
Fischkopf hat geschrieben:
Dennis es dir möglich die Eagle Datei als .sch hier einzustellen


Hab dir den Link per PN gesendet

_________________
____________________
Viele Grüße
Dennis
____________________


Nach oben
 Profil userposition on geomap  
 
BeitragVerfasst: Mo 23.Jan 2017 22:04 

Cash on hand: Locked
schnuffi hat geschrieben:
Fischkopf hat geschrieben:
Dennis IST es dir möglich die Eagle Datei als .sch hier einzustellen


Hab dir den Link per PN gesendet


Ja Danke Dennis IST angekommen. :hugg:

Eagle 6.0 hat eine andere Endung als 7.0 wurde aber übernommen.


Nach oben
  
 
BeitragVerfasst: Mo 23.Jan 2017 22:31 
Offline
Anonymer User
Benutzeravatar

Registriert: Do 03.Jan 2013 13:07
Cash on hand:
3.339,23 Taler

Beiträge: 646
So ich hab mal den ersten Entwurf fertig.

Müsste eigentlich schon funktionieren :?:
Dateianhang:
Layout_PI_1.png
Layout_PI_1.png [ 48.35 KiB | 4003-mal betrachtet ]

Dateianhang:
Layout_PI_2.png
Layout_PI_2.png [ 31.09 KiB | 4003-mal betrachtet ]

Dateianhang:
Layout_PI_3.png
Layout_PI_3.png [ 51.23 KiB | 4003-mal betrachtet ]

Dateianhang:
Layout_PI_4.png
Layout_PI_4.png [ 49.5 KiB | 4003-mal betrachtet ]

_________________
____________________
Viele Grüße
Dennis
____________________


Nach oben
 Profil userposition on geomap  
 
BeitragVerfasst: Mo 23.Jan 2017 22:55 

Cash on hand: Locked
schnuffi hat geschrieben:
So ich hab mal den ersten Entwurf fertig.

Müsste eigentlich schon funktionieren :?:


Guten Abend Dennis,
bestimmt hast Du ein Einfluss auf den Leiterbahn-Querschnitt.

Mir ist es des öfteren passiert, das ich bestimmte Ltg. und Spannungsabfall bzw. Leistung nicht berücksichtigt habe.

Unwissend bzw. nicht daran gedacht.

Für die 3,3V. 5V. und GND. vorsichtshalber grösser machen geht das?

Ob es einen Einfluss hat weis man erst hinterher :wink: wenn zuklein gewählt. (Erfahrungs Tipp)

siehe Hier: https://raspiprojekt.de/kaufen/shop/res ... nfach.html
ganz unten Wichtiger Hinweis!

Dort war es echt blöd nachzuarbeiten.

In Deiner Liste IC- Sockel und Pfostenstecker nachpflegen, du möchtest bestimmt die Platine nicht auf den RasPi braten.


Nach oben
  
 
 Betreff des Beitrags: Werbung, um Taler einzunehmen
Verfasst: So 25.Jan 2026 11:05 
Online
Expertin
Benutzeravatar

Registriert: Mo 05.Dez 2005 19:01
Cash on hand:
immer zu wenige Taler

Beiträge: nur ein paar
Wohnort: Koi-Schnack
Anzeige:

_________________
Wenn du einen Monat lang ein werbefreies Forum willst, klicke hier und überweise mir 100 Taler!
Wenn du mich im Koi-Schnack etwas fragen möchtest, klicke hier!


Nach oben
 Profil Private Nachricht senden  
 
BeitragVerfasst: Di 24.Jan 2017 10:48 
Offline
Anonymer User
Benutzeravatar

Registriert: Do 03.Jan 2013 13:07
Cash on hand:
3.339,23 Taler

Beiträge: 646
Hallo Paul,

Fischkopf hat geschrieben:
Guten Abend Dennis,
bestimmt hast Du ein Einfluss auf den Leiterbahn-Querschnitt.

Klar geht sogar ziemlich einfach.

Fischkopf hat geschrieben:
Mir ist es des öfteren passiert, das ich bestimmte Ltg. und Spannungsabfall bzw. Leistung nicht berücksichtigt habe.

Mir auch schon :)

Fischkopf hat geschrieben:
Für die 3,3V. 5V. und GND. vorsichtshalber grösser machen geht das?

Guter Einwand, obwohl für die aktuellen angeschlossenen Sonsoren/Aktoren, müsste der Querschnitt ausreichen bei 35µm.

Nur ein Beispiel.
Code:
Schichtstärke   Leiterbahnbreite         Max. Strom in Abhängigkeit zur Temperaturerhöhung.
35µm                     0,25mm                      10 °C                20 ° C
                                                    500mA                800mA

Werde Sie aber trotzdem noch verbreitern, da auch die mechanische Festigkeit besser wird :)


Fischkopf hat geschrieben:
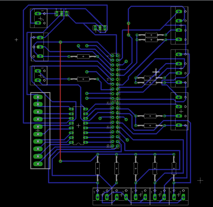
In Deiner Liste IC- Sockel und Pfostenstecker nachpflegen, du möchtest bestimmt die Platine nicht auf den RasPi braten.

Hier siehst du die schon den Pfostenstecker. Der wird dann dort aufgelötet und mit 40 pol. Flachbandkabel zum Pi gebrückt.
Dateianhang:
Layout_Relaisplatine_1.jpg
Layout_Relaisplatine_1.jpg [ 250.81 KiB | 3942-mal betrachtet ]

_________________
____________________
Viele Grüße
Dennis
____________________


Nach oben
 Profil userposition on geomap  
 
BeitragVerfasst: Di 24.Jan 2017 11:17 
Offline
Anonymer User
Benutzeravatar

Registriert: Do 03.Jan 2013 13:07
Cash on hand:
3.339,23 Taler

Beiträge: 646
Hallo Zusammen, :hallo: :hallo:

schnuffi hat geschrieben:
Ich könnte ja den MCP23017 noch einplanen? mal sehen wie ich das realisieren könnte.


Wie hoch ist das Interesse daran eine GPIO Erweiterung zu bekommen? Ich könnte einen seperaten Teil auf der Platine dafür auslegen einen MCP23017 zu Integrieren. Ob man diesen Teil nun bestückt, bleibt jedem selbst überlassen. Würde es dann so machen den MCP23017 direkt auf der Platine zu Platzieren und dann mit Pfostenstecker evtl auf eine andere Platine zu gehen.

Ich frage mal speziell Paul, Gunther, Hartmut, Bernhard usw. (alle die sich halt aktiv in diesem Thema Raspberry PI beteiligen).

Was meint ihr, macht es für euch Sinn, oder braucht ihr es nicht. Falls nicht, würde ich es halt nicht mit einplanen.

_________________
____________________
Viele Grüße
Dennis
____________________


Nach oben
 Profil userposition on geomap  
 
BeitragVerfasst: Di 24.Jan 2017 13:21 

Cash on hand: Locked
Hallo Dennis,

schnuffi hat geschrieben:
Ich wollte den erst einmal über USB betreiben. Funktioniert das ohne aktiven USB HUB direkt am PI?


Hierzu hatte ich vergessen zu Antworten.

Natürlich kannst Du ohne aktiven USB HUB, bzw. auch den Eingebauten USB HUB vom Raspberry Pi nutzen.

Nur Denk immer Später daran wenn Dein Projekt gewachsen ist an solche Sachen.

Ein Beispiel der Raspberry Pi 3B braucht mittlerweile ein 5V/2,5A, das sind 12,5 Watt die er dann bei max.CPU-Last auch verbrennt.

Habe gerade ein Angebot gesehen 3,1A : https://www.notebooksbilliger.de/goobay ... 5m+schwarz

Ich habe bei mir am Teich nicht mehr viel Spielraum.
Das kannst Du hier sehen, der Schaltschrank ist ca. 1x0,8x0.4m. nicht isoliertes Blech und wird durch den Pi geheizt.
Im Sommer bleibt die Tür ein Spalt offen.

Dateianhang:
CPU_temp1.jpg


Aktuell sind dort 13°C bei -1°C Außentemperatur.


Nach oben
  
 
Beiträge der letzten Zeit anzeigen:  Sortiere nach  
Ein neues Thema erstellen Auf das Thema antworten  [ 154 Beiträge ]  Gehe zu Seite Vorherige  1 ... 4, 5, 6, 7, 8, 9, 10 ... 16  Nächste

Alle Zeiten sind UTC + 1 Stunde


Wer ist online?

Mitglieder in diesem Forum: 0 Mitglieder und 7 Gäste


Du darfst keine neuen Themen in diesem Forum erstellen.
Du darfst keine Antworten zu Themen in diesem Forum erstellen.
Du darfst deine Beiträge in diesem Forum nicht ändern.
Du darfst deine Beiträge in diesem Forum nicht löschen.
Du darfst keine Dateianhänge in diesem Forum erstellen.

Suche nach:
Gehe zu:  
Powered by phpBB® Forum Software © phpBB Group
Deutsche Übersetzung durch phpBB.de