Link zur Hauptseite des Forums

LotharGehlhaar - Teichbauforum

DAS informative Forum der Koi-Szene
Link zur Enzyklopaedie
Aktuelle Zeit: Sa 06.Dez 2025 18:41

Alle Zeiten sind UTC + 1 Stunde




Ein neues Thema erstellen Auf das Thema antworten  [ 154 Beiträge ]  Gehe zu Seite Vorherige  1 ... 6, 7, 8, 9, 10, 11, 12 ... 16  Nächste
Autor Nachricht
 Betreff des Beitrags: Re: Raspberry PI Anschlussplatine
BeitragVerfasst: Mi 25.Jan 2017 10:52 
Offline
Anonymer User
Benutzeravatar

Registriert: Do 03.Jan 2013 13:07
Cash on hand:
3.339,23 Taler

Beiträge: 646
Hallo Zusammen,

bezüglich Platine mache ich lieber hier weiter um den anderen Thread nicht mit SPAM zu belasten :)

Habe mal einen anderen Entwurf gemacht. Ein paar Leitungsstränge habe ich in ihrer Stärke schon angepasst. Komme aber heute nicht mehr dazu weiter zu machen. Wollte euch aber das vorläufige Ergibnis nicht vorenthalten. Ich denke die fertige Platine wird dann so die Maße 100mm*120mm haben.

@Paul: Dein Testaufbau ist ja Crazy :D. Eagle ist nicht allzu schwierig. Da kommt man schnell wieder rein.

Hier mal ein paar Screenshots.
Dateianhang:
2017-01-25 10_15_16-1 Board - C__Users_Dennis_Documents_eagle_Raspberry_PI_Teich_Pinning_PI_Teich_2..png
2017-01-25 10_15_16-1 Board - C__Users_Dennis_Documents_eagle_Raspberry_PI_Teich_Pinning_PI_Teich_2..png [ 45.44 KiB | 13630-mal betrachtet ]

Dateianhang:
2017-01-25 10_29_27-1 Board - C__Users_Dennis_Documents_eagle_Raspberry_PI_Teich_Pinning_PI_Teich_2..png
2017-01-25 10_29_27-1 Board - C__Users_Dennis_Documents_eagle_Raspberry_PI_Teich_Pinning_PI_Teich_2..png [ 32.66 KiB | 13630-mal betrachtet ]

Dateianhang:
2017-01-25 10_29_48-1 Board - C__Users_Dennis_Documents_eagle_Raspberry_PI_Teich_Pinning_PI_Teich_2..png
2017-01-25 10_29_48-1 Board - C__Users_Dennis_Documents_eagle_Raspberry_PI_Teich_Pinning_PI_Teich_2..png [ 32.66 KiB | 13630-mal betrachtet ]

_________________
____________________
Viele Grüße
Dennis
____________________


Nach oben
 Profil userposition on geomap  
 
 Betreff des Beitrags: Re: Raspberry PI Anschlussplatine
BeitragVerfasst: Mi 25.Jan 2017 11:50 

Cash on hand: Locked
Hallo Dennis,

schnuffi hat geschrieben:
Hallo Zusammen,

bezüglich Platine mache ich lieber hier weiter um den anderen Thread nicht mit SPAM zu belasten :)


Wieso SPAM?
SPAM Ist doch ein Markenname für Dosenfleisch, der 1936 in Großbritannien entstand und von Monty Python ( britische Komikergruppe) besungen wurde. :mrgreen:

Link zum Video


Oder aus dem englischen für Abfall UND Plunder:

Spammer? :shock:

schnuffi hat geschrieben:
@Paul: Dein Testaufbau ist ja Crazy :D. ...................................


Ja ein bisschen :spinn:


Nach oben
  
 
 Betreff des Beitrags: Re: Raspberry PI Anschlussplatine
BeitragVerfasst: Mi 25.Jan 2017 12:16 
Offline
Realer User
Realer User
Benutzeravatar

Registriert: Mo 14.Nov 2005 20:39
Cash on hand:
5.741,65 Taler

Beiträge: 14533
Wohnort: 07548 Gera
Hallo Dennis,

schnuffi hat geschrieben:
bezüglich Platine mache ich lieber hier weiter um den anderen Thread nicht mit SPAM zu belasten :)

damit das nicht passiert, habe ich mal die Beiträge, in denen es um diese Platine ging, hier in dieses Thema rüber geschoben.


Pfiffikus,
der um einen Hinweis bittet, wenn einer der Beiträge beim Überfliegen des Inhalts falsch zugeordnet worden ist


Nach oben
 Profil userposition on geomap  
 
BeitragVerfasst: Mi 25.Jan 2017 12:56 
Offline
Anonymer User
Benutzeravatar

Registriert: Do 03.Jan 2013 13:07
Cash on hand:
3.339,23 Taler

Beiträge: 646
Hallo Hartmut,

Stör17033 hat geschrieben:
Aber interessieren würde mich noch:
7. Stromverbrauch Gesamt am Teich durch mein Stomzähler, den man durch den Raspy auslesen könnte viewtopic.php?f=90&t=21475
Ich guck mir mal das Gerät von Paul an.

Stör17033 hat geschrieben:
Aber interessieren würde mich noch:
6. messen und sammeln von Werten PH, KH, Redox und Sauerstoff
Ich dachte, dass geht bei euch / Paul mitlerweile über USB.

_________________
____________________
Viele Grüße
Dennis
____________________


Nach oben
 Profil userposition on geomap  
 
BeitragVerfasst: Mi 25.Jan 2017 14:13 

Cash on hand: Locked
schnuffi hat geschrieben:
Hallo Hartmut,

Stör17033 hat geschrieben:
Aber interessieren würde mich noch:
7. Stromverbrauch Gesamt am Teich durch mein Stomzähler, den man durch den Raspy auslesen könnte viewtopic.php?f=90&t=21475
Ich guck mir mal das Gerät von Paul an.


ich mach schon mal Kaffee :D für Dennis wenn er denn vorbeikommt :hallo:

schnuffi hat geschrieben:
Stör17033 hat geschrieben:
Aber interessieren würde mich noch:
6. messen und sammeln von Werten PH, KH, Redox und Sauerstoff

Ich dachte, dass geht bei euch / Paul mitlerweile über USB.


Wer ist euch, würde mich freuen wenn es noch jemand gäbe!

Ja mittlerweile geht das, wenn man das alles hat, z.B für pH. (ich habe aber noch meine alten Sachen)
http://www.exp-tech.de/usb-isolator-carrier-board
und
http://www.exp-tech.de/ezo-ph-circuit
Plus eine pH Sonde mit BNC.

Plug and Play dann hier drüber:
https://www.atlas-scientific.com/produc ... eniac.html


Nach oben
  
 
BeitragVerfasst: Mi 25.Jan 2017 15:45 
Offline
Anonymer User
Benutzeravatar

Registriert: Do 03.Jan 2013 13:07
Cash on hand:
3.339,23 Taler

Beiträge: 646
Fischkopf hat geschrieben:
ich mach schon mal Kaffee :D für Dennis wenn er denn vorbeikommt :hallo:
Der war gut :)

Fischkopf hat geschrieben:
Wer ist euch, würde mich freuen wenn es noch jemand gäbe!

Ja mittlerweile geht das, wenn man das alles hat, z.B für pH. (ich habe aber noch meine alten Sachen)
http://www.exp-tech.de/usb-isolator-carrier-board
und
http://www.exp-tech.de/ezo-ph-circuit
Plus eine pH Sonde mit BNC.

Plug and Play dann hier drüber:
https://www.atlas-scientific.com/produc ... eniac.html
Ich möchte mir auf jden Fall die Option für die Zukunft offen halten. Ich dachte mal in Erinnerung gehabt zu haben, dass noch jmd die Sonden nutzt *Kopfkratz*. Naja war wohl nur Einbildung :)

Ich kann das natürlich auch mit auf der Platine einplanen, wenn es über eine andere Verbindung integriert werden soll.

_________________
____________________
Viele Grüße
Dennis
____________________


Nach oben
 Profil userposition on geomap  
 
 Betreff des Beitrags: Re: Raspberry PI Anschlussplatine
BeitragVerfasst: So 29.Jan 2017 20:05 
Offline
Anonymer User
Benutzeravatar

Registriert: Do 03.Jan 2013 13:07
Cash on hand:
3.339,23 Taler

Beiträge: 646
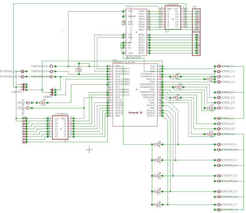
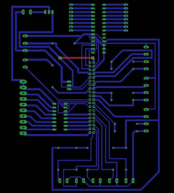
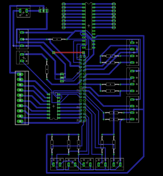
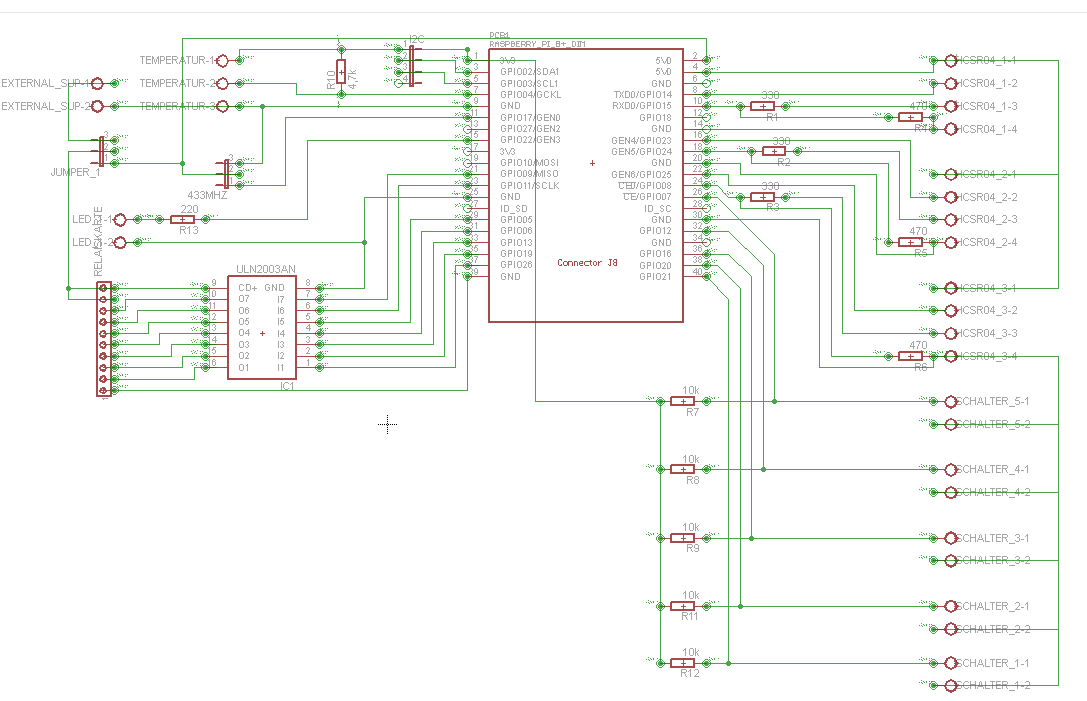
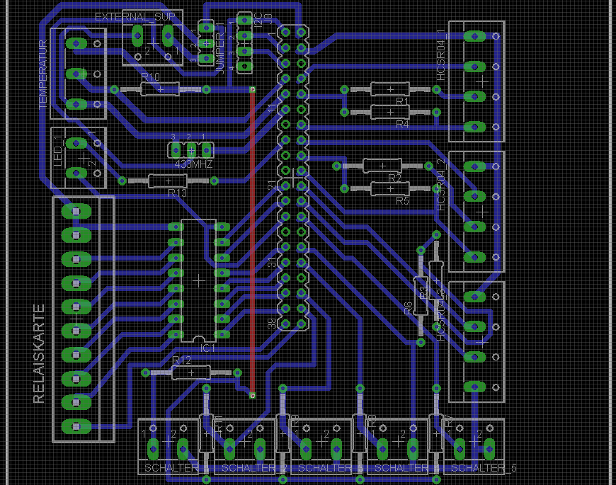
Hallo Zusammen,

ich habe mal heute den Sonntag Abend "sinnvoll" genutzt und mal die Platine in Größe optimiert. Dabei habe ich gleich mal die GPIO Erweiterung mit eingebaut und dort auch noch einen ULN2003AN ergänzt, damit auch Größere Relaisplatinen genutzt werden können. Oder andere Bausteine, die einen Treiber benötigen.
:?:
Hier sieht man die Platine mit Bestückung.
Dateianhang:
Layout_4_1.png
Layout_4_1.png [ 55.24 KiB | 13558-mal betrachtet ]



Ohne die zwei Brücken bin ich nicht ausgekommen. Aber sollte ja kein Problem sein zwei Drahtbrücken mit einzulöten.
Dateianhang:
Layout_4_2.png
Layout_4_2.png [ 47.17 KiB | 13558-mal betrachtet ]


Hier das Board.
Dateianhang:
Layout_4_3.png
Layout_4_3.png [ 46.5 KiB | 13558-mal betrachtet ]


Nur das Layout
Dateianhang:
Layout_4_4.png
Layout_4_4.png [ 33.24 KiB | 13558-mal betrachtet ]


Hier der gesamte Schaltplan
Dateianhang:
Layout_4_5.png
Layout_4_5.png [ 39.29 KiB | 13558-mal betrachtet ]


Und hier der Teil mit dem MCP23017 den ich noch Ergänzt habe.
Dateianhang:
Layout_4_6.png
Layout_4_6.png [ 28.72 KiB | 13558-mal betrachtet ]

_________________
____________________
Viele Grüße
Dennis
____________________


Nach oben
 Profil userposition on geomap  
 
 Betreff des Beitrags: Werbung, um Taler einzunehmen
Verfasst: Sa 06.Dez 2025 18:41 
Online
Expertin
Benutzeravatar

Registriert: Mo 05.Dez 2005 19:01
Cash on hand:
immer zu wenige Taler

Beiträge: nur ein paar
Wohnort: Koi-Schnack
Anzeige:

_________________
Wenn du einen Monat lang ein werbefreies Forum willst, klicke hier und überweise mir 100 Taler!
Wenn du mich im Koi-Schnack etwas fragen möchtest, klicke hier!


Nach oben
 Profil Private Nachricht senden  
 
 Betreff des Beitrags: Re: Raspberry PI Anschlussplatine
BeitragVerfasst: So 29.Jan 2017 20:07 
Offline
Anonymer User
Benutzeravatar

Registriert: Do 03.Jan 2013 13:07
Cash on hand:
3.339,23 Taler

Beiträge: 646
Der Preis würde bei Platinenbelichter.de so bei max. 20 Euro liegen.
Mach mir erst einmal ein Prototyp und teste den.

:)

Mal sehen wann ich die bekomme

_________________
____________________
Viele Grüße
Dennis
____________________


Nach oben
 Profil userposition on geomap  
 
 Betreff des Beitrags: Re: Raspberry PI Anschlussplatine
BeitragVerfasst: So 29.Jan 2017 23:10 
Offline
Anonymer User
Benutzeravatar

Registriert: Do 03.Jan 2013 13:07
Cash on hand:
3.339,23 Taler

Beiträge: 646
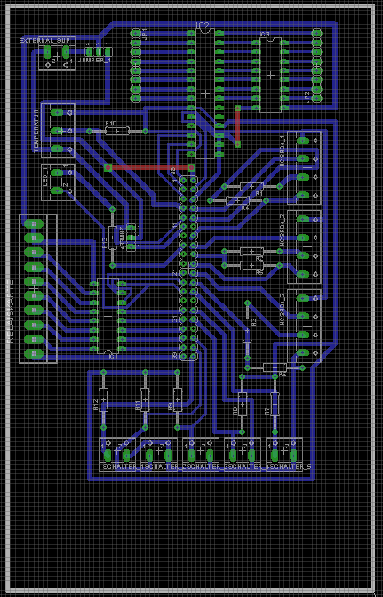
So hier noch eine kleinere Version.

Ohne zusätzliche GPIO Erweiterung :ätsch: :ätsch:
Dateianhang:
Layout_5_2.png
Layout_5_2.png [ 128.04 KiB | 13544-mal betrachtet ]

Dateianhang:
Layout_5_1.png
Layout_5_1.png [ 89.27 KiB | 13544-mal betrachtet ]

Dateianhang:
Layout_5_3.png
Layout_5_3.png [ 47.2 KiB | 13544-mal betrachtet ]

_________________
____________________
Viele Grüße
Dennis
____________________


Nach oben
 Profil userposition on geomap  
 
 Betreff des Beitrags: Re: Raspberry PI Anschlussplatine
BeitragVerfasst: Mo 30.Jan 2017 11:38 

Cash on hand: Locked
schnuffi hat geschrieben:
Der Preis würde bei Platinenbelichter.de so bei max. 20 Euro liegen.
Mach mir erst einmal ein Prototyp und teste den.

:)

Mal sehen wann ich die bekomme


Hallo Dennis,
hast Du dort schon mal eine Platine bestellt?

Wie setzt sich der preis zusammen, Größe, Aufwand, Anzahl bzw. mm² Leiterbahn?

Noch ein Tipp.

Mir ist aufgefallen beim Gesamtdesign das etwas grundsätzliches Fehlt.

Ob es nun Hier wirklich eine Rolle spielt, für Otto-normal weis ich nicht.

Stichpunkt Massefläche!


https://de.wikipedia.org/wiki/Massefl%C3%A4che
http://www.mikrocontroller.net/articles ... nenlayouts

Layout Masseflächen lässt sich ja auch in Eagle Definieren.

Link zum Video


Ansonsten :thumbsup:

Dennis kennst Du ein Programm, in dem auch die Elektrischen Funktionen simuliert werden können.
Ich hatte früher so etwas, bin da aber Leider nicht mehr up to date und weiß den Namen nicht mehr.

Ich habe das hier gefunden:
Proteus (ISIS) von labcenter
https://www.labcenter.com/

In der Demoversion kannst Du das Projekt aber leider nicht speichern. :?


Link zum Video


Ps. Der Kaffee ist inzwischen kalt geworden. :hallo:


Nach oben
  
 
Beiträge der letzten Zeit anzeigen:  Sortiere nach  
Ein neues Thema erstellen Auf das Thema antworten  [ 154 Beiträge ]  Gehe zu Seite Vorherige  1 ... 6, 7, 8, 9, 10, 11, 12 ... 16  Nächste

Alle Zeiten sind UTC + 1 Stunde


Wer ist online?

Mitglieder in diesem Forum: 0 Mitglieder und 10 Gäste


Du darfst keine neuen Themen in diesem Forum erstellen.
Du darfst keine Antworten zu Themen in diesem Forum erstellen.
Du darfst deine Beiträge in diesem Forum nicht ändern.
Du darfst deine Beiträge in diesem Forum nicht löschen.
Du darfst keine Dateianhänge in diesem Forum erstellen.

Suche nach:
Gehe zu:  
Powered by phpBB® Forum Software © phpBB Group
Deutsche Übersetzung durch phpBB.de